Check out the Overflow Internet Network
The Overflow Network
Our Network has been
designed in conjunction with IP Networks and their
provider Simtronic Technologies to ensure that we are allways
able to deliver to our customers, an effecient
network. Our network has been designed to be
fast and to have redundancy in mind. We proud
ourselves to have one the lastest totally ipv4 and
ipv6 networks in Australia. |
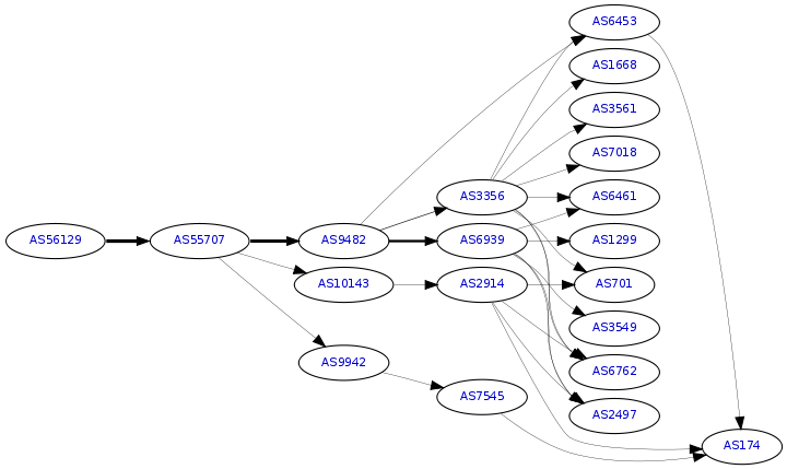
Our IPv4 Network
 |
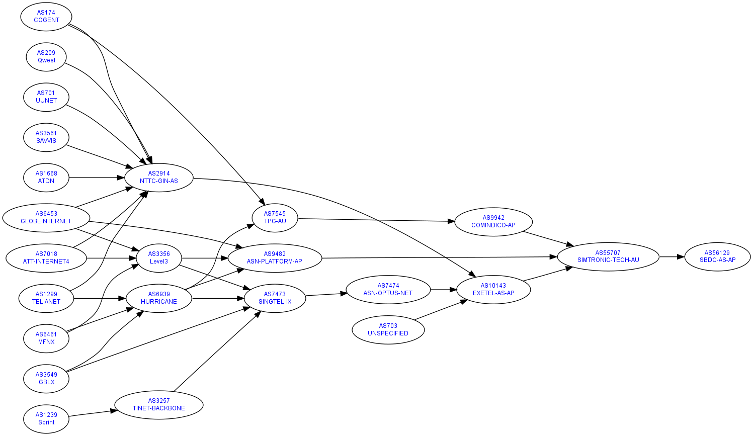
Our IPv6 Network
 |
Overflow Network Partners
|
|